In order to bring you the best possible user experience, this site uses Javascript. If you are seeing this message, it is likely that the Javascript option in your browser is disabled. For optimal viewing of this site, please ensure that Javascript is enabled for your browser.
Did you know that your browser is out of date? To get the best experience using our website we recommend that you upgrade to a newer version. Learn more.

EAPC-20years-WithoutDates-white-web-WithoutBackground.png

 

20 years of the European Association of Preventive Cardiology

Celebrating 20 years of achievements with our community

#EAPC_ESC

 

EAPC Presidents share their memories, key achievements and wishes for the next 20 years

 

Guy-De-Backer-2024.png "My best memory of EAPC is the creation of the Association with the late Joep Perk, back in 2004"
Professor Guy de Backer
EAPC President 2004-2006

Read the article

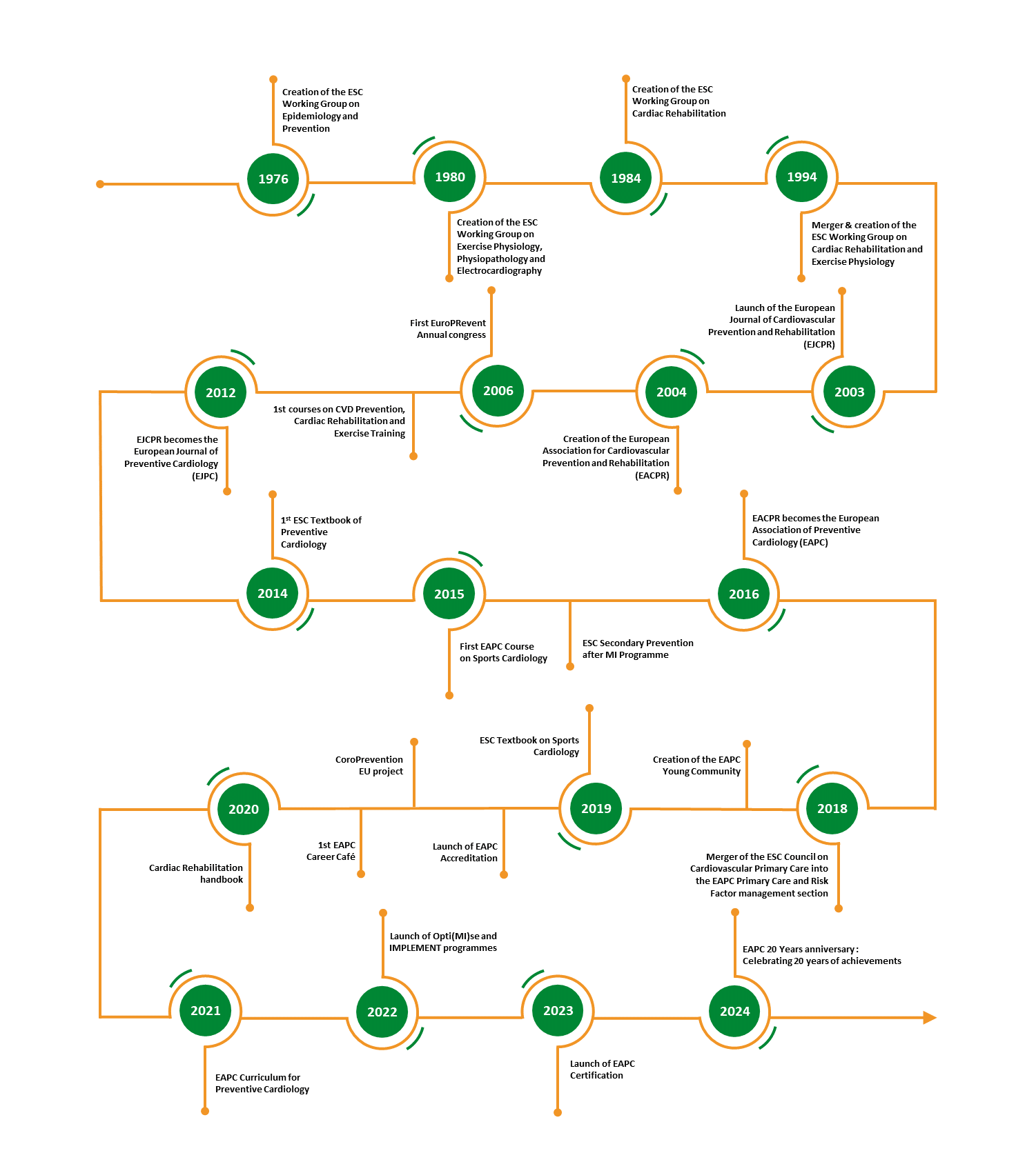
EAPC Milestones

EAPC_20Y_MilestonesV2.png

 

EAPC in numbers

YOU are the EAPC

Share your best memory of EAPC : we will publish the most original ones

Share now

A history of the EAPC

 

Read the document

EAPC-2025-970x90.jpg